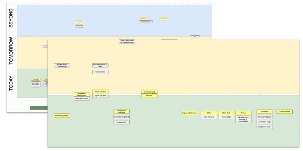
The Problem
The existing system presented significant challenges for all users. Municipal staff struggled to navigate the site and understand how to complete their annual reports, with no checklist or dashboard to guide them through the process. AMO staff could only access data through SQL queries, having no user interface for reviewing submissions. The various components of the reporting system were scattered across different platforms rather than consolidated in one place. The site's limitations were preventing AMO from efficiently managing the fund and were creating frustration for the 443 municipalities required to report annually.








